中国卖家被盯上了!多国拟对小额包裹征税
2025年,跨境电商行业的“低税红利”正在加速消退。
美国取消小额包裹免税政策犹如倒下的第一张多米诺骨牌,在全球范围内掀起了连环效应。

过去曾凭借“小额包裹免税红利”实现快速扩张的那批跨境卖家,正站在命运的十字路口上。
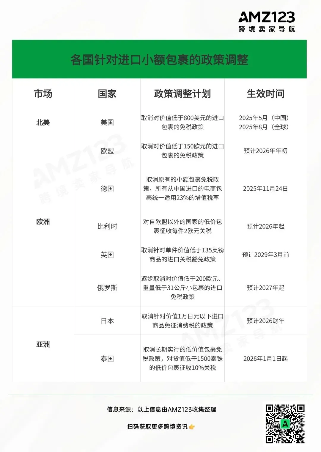
AMZ123在此前文章中曾提到,美国已于2025年5月正式取消了针对来自中国价值不超过800美元的进口包裹的免税政策,并于8月29日扩展至针对所有国家的进口小额商品。据中信证券研报的测算,此前享受免税的低价值包裹,平均关税税率从0%飙升至25%-30%区间。
彼时有许多倚赖该政的企业因成本骤增,准备转向其他市场。但在那之后不久,欧盟、英国、日本等多国也相继加入了“取消小额包裹免税政策”的行列。
欧洲方面,德国已宣布,自2025年11月24日起,取消原有的小额包裹免税政策,所有从中国进口的电商包裹统一适用23%的增值税率。
其他市场的政策调整虽尚未最终落地,但趋势同样明确。欧盟计划于2026年年初取消对价值低于150欧元的进口小额包裹免税的政策;比利时拟于2026年起对自欧盟以外国家的低价包裹征收每件2欧元关税。
此外,英国也计划在2029年3月前取消针对单件价格低于135英镑商品的进口关税豁免政策;俄罗斯则拟自2027年起对跨境小包裹加征增值税,逐步取消目前针对价值低于200欧元、重量低于31公斤小包裹的进口免税政策。

亚洲方面,日本正加速推进进口税制改革,计划于2026财年取消“个人物品进口减税制度”的同时,也取消针对价值1万日元以下进口商品免征消费税的政策;泰国则已确定于2026年1月1日起,取消长期实行的低价值包裹免税政策,对货值低于1500泰铢的低价包裹征收10%关税。
从政策目标来看,多国密集调整小额包裹税收政策的背后,是全球贸易利益重构的深层逻辑。
一方面是为了弥补财政收入缺口,据《财富》报道,预计关税每年将给美国带来3000亿至4000亿美元收入。同时,英国财政部也预计每年可新增约5亿英镑(约合6.55亿美元)关税收入。
另一方面则是旨在平衡本土市场竞争。小额包裹免税政策下,过去大批来自中国的跨境商品凭借价格优势,对本土零售商造成了持续冲击。因此在多国取消该政策的报道中,均有消息声称取消这一政策可为其本土中小零售商创造更公平的竞争环境。
因此可以预料的是,政策的密集出台并非短期波动,而是全球贸易规则重构的必然结果。
而对于部分跨境卖家而言,这则意味着,曾经长期依赖的"低价+免税"增长模式将彻底失效,随着各国新政落地,成本结构、定价策略和物流布局都需进行根本性调整,若仍固守旧有的运营模式,将面临成本失控,只能出局的风险。
此外,在小包裹征税政策重构成本体系的同时,美国的另一项变动也引起了跨境卖家的关注。

AMZ123获悉,据外媒报道,近日,美国众议院美中战略竞争特别委员会向亚马逊及美国联邦贸易委员会(FTC)致函,要求亚马逊乃至所有电商平台在其销售的商品上标明原产地,并为此设定了明确的时间节点:亚马逊需在12月15日前以书面形式提交答复,并说明执行计划。
这并非亚马逊被首次要求披露平台上商品的原产地信息,但相比以往,此次要求的核心内容更为规范,主要有三大重点值得关注:
一是标注全面化,要求清晰标明每件商品的原产国,并披露美国制造的零部件百分比及卖家主体属性(美国实体或外国实体);
二是功能可视化,要求平台开发搜索过滤工具,允许消费者仅查看“美国制造”商品,或排除来自特定国家的产品;
三则是核查严格化,呼吁应用验证机制,杜绝通过虚假地址、空壳公司隐匿真实原产地的行为。

从表面来看,美国声称这一政策旨在保护消费者的知情权——过去由于跨境电商平台原产地信息不透明,部分卖家曾通过“Designed in USA”与“Made in China”混淆标注、将原产地信息埋入非标准化页面等方式误导消费者。
但从深层动机来看,该政策带有强烈的贸易保护考量。一方面,美国在要求亚马逊披露原产地信息的同时,还点明将督促联邦贸易委员会向Temu、SHEIN等跨境电商平台施压,要求其达到相同的透明度标准,从很大程度上来看本质是通过市场机制对特定国家商品进行隐性管控。
另一方面,通过强化"美国制造"标签的辨识度,这一要求也可以为美国本土制造商品创造竞争优势,进而提振国内产业。此前受关税波动影响,美国消费者曾呈现出向本土零售商转移的趋势。
因此不难预料的是,对于跨境卖家而言,这一要求标注原产地的政策也将带来不小的冲击:不仅要为此重新梳理供应链信息,承担额外的合规成本,还要面对流量分配结构性变化的风险——若亚马逊按要求上线所谓“搜索过滤工具”,可能导致来自中国的商品被部分美国消费者排除。
整体来看,从小额包裹征税到原产地强制标注,2025年全球跨境贸易的政策调整似乎都传递出了一个信号:过去那个野蛮生长的时代正渐行渐远,取而代之的是一个要求中国跨境电商卖家更规范、更透明、也更具有挑战性的新环境。
在全球贸易合规化转型的必然趋势下,唯有精准把握政策核心、重构运营体系的跨境卖家,才有机会在变革的浪潮中站稳脚跟。
来源:跨境头条